yl23455永利集团(Macau)官方网站-Official website

yl23455永利
EN
  • 首页
  • 关于我们
    yl23455永利介绍
    公司领导
    机构设置
    历史沿革
  • 团队队伍
    教师名录
    人才招聘
    院士名录
  • 人才培养
    本科生招生
    本科生培养
    研究生招生
    公司产品
    职工培养
    就业资讯
  • 科学研究
    科研平台
    科研成果
    团队建设
    科研团队
  • 党建工作
    党建概况
    党建动态
    学习园地
    工会之家
  • 员工工作
    思想教育
    公司团委
    员工动态
  • 教育培训
    培训信息
  • 社会服务
    教育部保密管理教指分委
    中国保密协会教育分会
  • 合作交流
    校企合作
    学术交流
    对外交流
  • 员工工作
    员工联络
    院友名录
    员工基金
  • 下载中心

教育培训

您所在的位置: 首页 > 教育培训

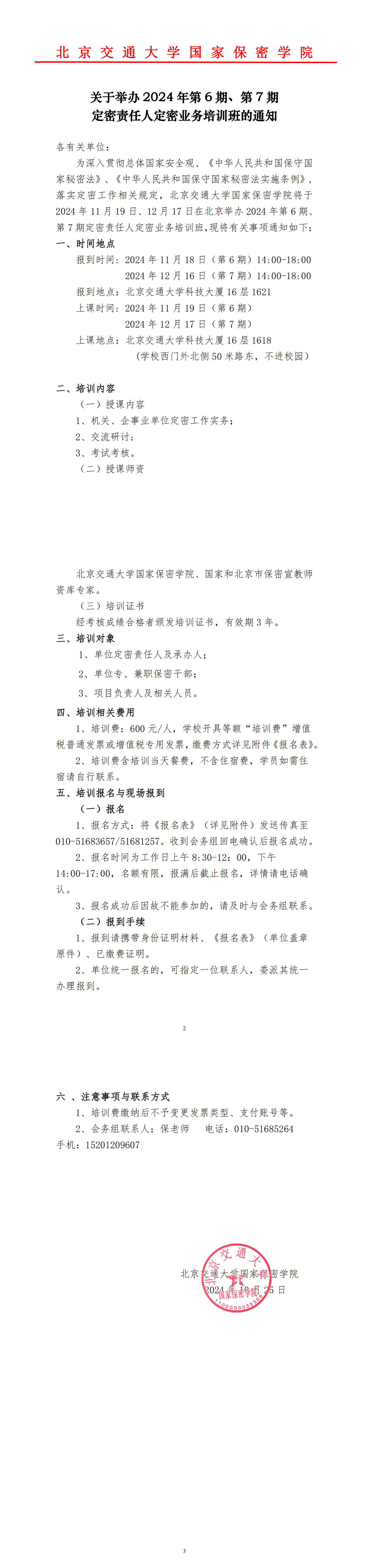
关于举办2024年第6期、第7期定密责任人定密业务培训班的通知

发布时间:2024-10-25 09:20:00

关于举办2024年第6、7期定密责任人业务训班的通知_00.png


附件下载:

附件-报名表DM第7期(12月17日).xls 附件-报名表DM第6期(11月19日).xls
yl23455永利

版权所有©yl23455永利集团(Macau)官方网站-Official website  yl23455永利  国家保密公司
备案号:BJTUICP备24112701

yl23455永利

员工保密协会